点击登录看百科更方便!
全站通知:
Opus/1764832237586
刷
历
编
阅读
2025-12-05更新
最新编辑:啃泥丝
阅读:
更新日期:2025-12-05
最新编辑:啃泥丝
< Opus
跳到导航
跳到搜索
#感悟 │ 安卓已更新,11.6, 说说意外的车间
阅读量 --
jjy7pspsjlmk0
编辑于 2025/12/05
0. 我放最前面,关于游戏范围, war robots我定义为国际服, 机甲战士我定义为国服, 我这里讨论的说的都是国际服也就是war robots.
1. 25-12-4 安卓已经提前更新了 , 中午的时候试过了。
2. 发现车间卡广告bug被修复了, 我测试了4个账户都是一样的, 具体细节可以看看下面的视频
3. 反正我试过了4个账户 都不行, 大家也可以试试, 反馈下效果
4. ios那边由于还未更新, 我测试了是成功的
5. 可能有人还不知道这个 车间卡广告, 我也是平民, 就是号多, 卡了几台乌鸦,龙炮和远程武器, 也专门卡了几台灭绝的机甲, 还是很快乐了 , 现在只能慢慢来了 55555
6 你懂的, 一套武器就缺一个的时候, 心里是有多急。
7 最后感谢管理员哦。
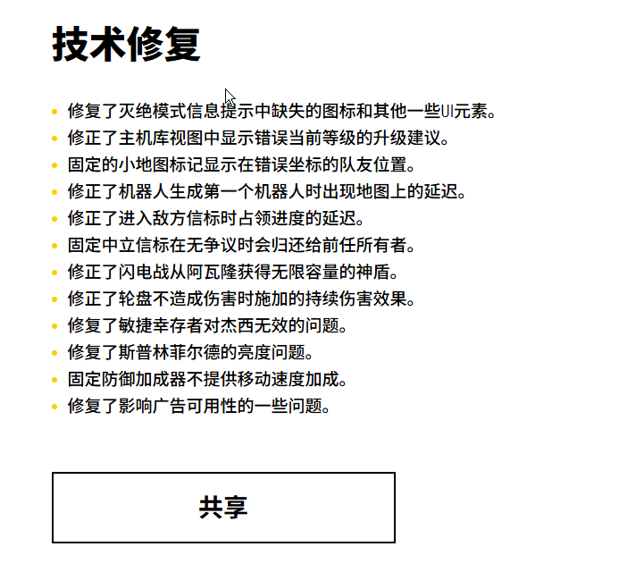
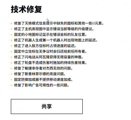
8 war robots 的广告修复以及11.6 更新 可以看这个网址, 记得用翻译。 https://warrobots.com/en/posts/410
1. 25-12-4 安卓已经提前更新了 , 中午的时候试过了。
2. 发现车间卡广告bug被修复了, 我测试了4个账户都是一样的, 具体细节可以看看下面的视频
3. 反正我试过了4个账户 都不行, 大家也可以试试, 反馈下效果
4. ios那边由于还未更新, 我测试了是成功的
5. 可能有人还不知道这个 车间卡广告, 我也是平民, 就是号多, 卡了几台乌鸦,龙炮和远程武器, 也专门卡了几台灭绝的机甲, 还是很快乐了 , 现在只能慢慢来了 55555
6 你懂的, 一套武器就缺一个的时候, 心里是有多急。
7 最后感谢管理员哦。
8 war robots 的广告修复以及11.6 更新 可以看这个网址, 记得用翻译。 https://warrobots.com/en/posts/410

jjy7pspsjl
该作者的其他作品

沪公网安备 31011002002714 号