欢迎来到幻想全明星WIKI
如果是第一次来访的话,按“Ctrl+D”可以收藏WIKI随时查看更新哦~如果觉得WIKI好玩的话,记得安利给更多人哟ヾ(o◕∀◕)ノ。
编辑帮助:目录 • BWIKI反馈留言板
欢迎来到幻想全明星WIKI,如果是第一次来访的话,可以收藏WIKI随时查看更新哦~如果觉得WIKI好玩的话,记得安利给更多人哟ヾ(o◕∀◕)ノ。
2026年1月22日先行公告
阅读
2026-01-23更新
最新编辑:永夜梦雪
阅读:
更新日期:2026-01-23
最新编辑:永夜梦雪
此公告为预拟公告,可能与实际公告有轻微不符,在官方正式公告出现前会持续更新
目前wiki二期装备区已经基本竣工,可以放心大胆的摸鱼一段时间了,诶嘿~当然如果有黑n...啊不,志愿者,想来帮忙可以找我
当然有特别想看的可以在下面留言,我会找时间先更
[=========================版本公告分割线===========================]
致:11平台的幻想全明星玩家:若该渠道服关闭导致账号失效,需要转移账号数据至官服的玩家联系客服小公主QQ:3338309749
这周大概也没有更新吧
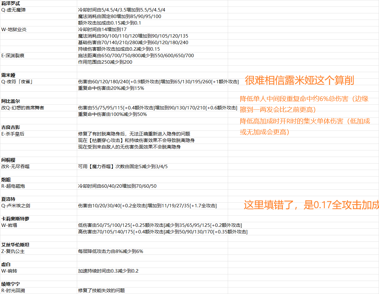
喔,我的上帝啊,哦,我不信上帝,但好像真的有改动
这段时间在住院可能我没法及时更新公告
爬塔结束后的日常活动(不用看100胜后面的,只是放着留个念想,也不一定是最终方案)
波奇的皮肤(头部预览)







沪公网安备 31011002002714 号