全站通知:
料理次元2节奏榜
刷
历
编
阅读
2025-10-18更新
最新编辑:mokuer
阅读:
更新日期:2025-10-18
最新编辑:mokuer
跳到导航
跳到搜索
主厨大人~欢迎来到料理次元WIKI,您可以通过百度搜索“料理次元WIKI”直达本WIKI!如果是第一次来访的话,按“Ctrl+D”可以收藏WIKI随时查看更新哦~如果觉得WIKI好玩的话,记得安利给更多人哟ヾ(o◕∀◕)ノ。
本文由 沐沐在线求打(已退),现为卡哇伊小豆 原创。未经许可,请勿擅自修改,转载请注明出处并附带链接。
主厨再见
这次是真的让我们一起再见咯👋
一些零碎吐槽
说句实话,在天赋树点满的那一天,我已脱离群众 最近新出的一个个怪物组(青龙膏蟹慕斯、泡馍蛋饼兔头、汉堡管牛米线)玩多了也确实会磨平大脑 上辈子看过榜的玩家都知道我是竞速/降临党,榜也一直按竞速排,这辈子才转为综合榜,现在降临已经完全不需要手操了,从青龙的稳定辣条,到茶碗稳定触发水月辣条,比的完全是设备,谁家设备越烂、越卡、越有耐心挂机,谁伤害就越高,完全变成上辈子末的黄金虾护盾流打法,失去手操意义 竞速也越来越公式,也就前段时间兔头出来后,竞速探十二用上御和玉子烧手操卡暂停/制造卡顿,让我找到一点上辈子无限roll开局的感觉,但相信结合探十一的恶心和探十二数值的探十三已经在路上了,毕竟策划见不得4s内 榜的更新越来越慢,部分角色根本不知道怎么去评价,拿输出举例,玩过20兔头的根本不会再去碰其他输出,氪佬越来越难站在平民的角度思考强度、思考问题、思考配队;寿喜烧更是直接被从榜上剔除,因为即便没玩过兔头只玩过平民战神青龙,也能感受到两者伤害中隔了几个仰望星空,完全不知道吹点在哪,要怎么去评价,索性不写了 后面大概就只做各个职业的前五了,现在带萌新我都是直接问有没有输出宵暗金酱、有没有紫雄黄酒、有没有强力三觉,像那期红茶入坑的,又刚好碰上薇琪秘密给废物三觉的号真是两眼一黑,你游真该过图送个强力三觉了
新卡锐评
出榜后删除,仅代表个人意见,强度不高的卡可能测试不充分。你游这新策划是不是除了开大造成效果就不会做设计技能了?
黄桃罐头
死亡队最后一块拼图,至此,兔头成功登神(+22,打穿降临)
可乐饼,康沃尔馅饼
可乐饼:PVP垃圾,降临垃圾,不用测了 康沃尔:全身恶性bug,和白米饭没什么区别
升华寿喜烧
主菜第二,pve 0s出伤,可cos雪球,PVP有清盾也很强
升华御
PVP光球队新神,队伍参考PVP图,自身怕雪球/鳗鱼 西湖醋鱼待开发
糖画
Bug,全部技能都与初版不相符,或修复 EX+,甜点第一,需绑定一张自杀卡,目前只有草莓大福,死亡队大拐,PVE降临竞速(福兔糖队)/PVP(福兔面丸堡)全方位开花,但完全没有输出 装备凤求凰,同队队友也带这个,惊鹊的增伤在糖画队可以完全吃满不会有然后空隙,同队不吃装备的可以带一套,其余尽量带凤求凰
天19开水白菜
对群EX+,对单T0,PVPEX+,装备青花/弥香/庆典/回响(搭青龙)
升华炸鸡块
EX+,副菜第一。油辣子触发器,在高属性buff的环境强度很不错。升华给了些增伤和持续上盾(buff)的能力,可以作为泡蛋稳定器。降临兔头队中增伤效果远高于茶碗蒸和落樱,日常本也有不错的发挥,11图因为没有清db导致表现不如茶碗,其余的包括竞速、降临场景发挥都极强。装备:惊鹊/凡双/旅人
鲱鱼沙拉(更新)
EX,头盘第五。上限下限差距很大的一张卡,bug也很多。能排在这并不是因为多强,只是其他人太菜了。 目前定位是全队开大拐+不稳定的全队持续无敌拐。持续无敌要点二华+金酱且受伤10次触发,不太稳定,触发后也需要持续造成伤害才能无限开大。推图没触发环境,jjc开大能清buff但是还是对汉堡没什么办法,目前只能算理论神。任意品质酱料附带开大时(自身外)全队开一次大的效果,可配合二华实现全队持续开大,不过还是同样的问题,过于不稳定+需要造成伤害才能持续触发。注:鲱鱼沙拉不吃回响,无法被队友回响连携 三华四华主要还是加点伤害和拐人能力,算不上质变
装备
?:雪球专武一套即可 凤求凰:氪佬三套起步,平民也尽量两套,给糖画/草莓大福 惊鹊:凡双旅人上位,一己之力爆掉buff流最强俩装备,推荐5+套 清华:白菜专武一套即可 决芸:最强命中装备,内置CD0.1s,需搭配盾辅使用,推荐2套 忍冬:开大增伤,搭配大招流辅助使用,推荐2套 不用担心,抽齐5惊鹊其他两个或多或少都能歪够两套
观前需知
(你游队伍更迭太快,请注意第一行出榜时间)
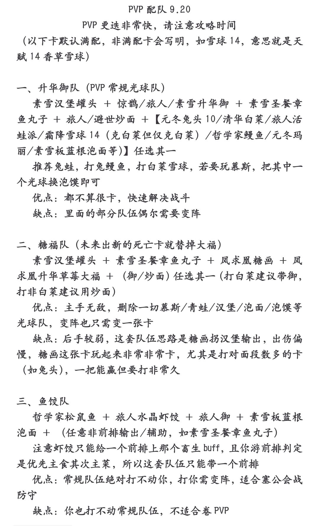
PVP推荐表
一、不推荐硬卷,想卷的自行参考,尤其是不推荐卷防守队,PVP主手有天赋树与部分技能提前生效,拥有大优势,除非练度差距悬殊/存在严重克制关系/玩乌龟流遇到松鼠鱼输出不足,否则主手很难输=== 二、请务必注意第一行更新时间,PVP队伍更迭比降临快不少,可能前一天一队强次日就被新卡/新研究的队伍爆了
主食推荐表26
主菜推荐表26
副菜推荐表29(9.20)
甜点推荐表29(9.20)
汤饮推荐表28
头盘推荐表26
论外榜
旨在记录各榜前五以外拥有特殊机制,但在数值怪/更强的机制怪面前完全不够看;对部分玩家有用的角色(还没做新建文件夹)
装备推荐表01
字有点小抱歉,排版也有点问题,没有做节奏榜那般熟练;若你游能活得够久,后面我会慢慢完善。


沪公网安备 31011002002714 号