本WIKI编辑权限开放,欢迎收藏起来防止迷路,也希望有爱的小伙伴和我们一起编辑哟~
编辑帮助:目录 • BWIKI反馈留言板
steam商店梦之形页面
本WIKI编辑权限开放,欢迎收藏起来防止迷路,也希望有爱的小伙伴和我们一起编辑哟~
全站通知:
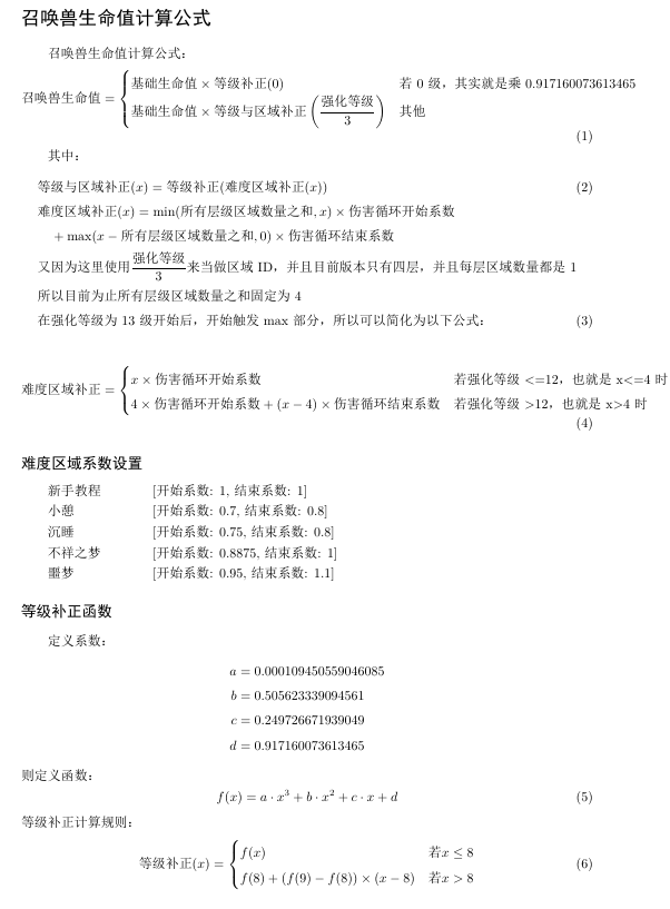
召唤兽体力公式
刷
历
编
阅读
2025-10-27更新
最新编辑:AX-Dofs
阅读:
更新日期:2025-10-27
最新编辑:AX-Dofs


沪公网安备 31011002002714 号