海上进攻性战术空中支援
阅读
2026-02-12更新
最新编辑:glamcurrent
阅读:
更新日期:2026-02-12
最新编辑:glamcurrent
综述
介绍
苏联和华沙条约组织的解体,使欧洲周边领海发生重大对抗的威胁减弱。 但是,需要部署军力应对海上冲突的可能性仍然存在,不论是联合联合国部队还是代表北约执行任务。 北约空军可能受指挥官指派,为在中部地区及周边海域行动的盟军与中立国家海军舰艇提供支援。 本章将讨论用于部署战机执行海上战术空中支援(TASMO)的战术、技术和其他需要考虑的内容,重点是CR飞机提供的进攻能力。 本章旨在协助那些未获得特定TASMO任务认证或缺乏专业知识的单位,为其提供任务准备与规划相关的战术考量。本章仅作为现有出版物的补充,并辅以参考资料B。
定义
TASMO
TASMO 包括非所属陆基或舰载飞机在海上环境中执行的所有战术空中行动,以支援海军指挥官完成其任务。
威胁
战斗轰炸机可能需要攻击各类舰船,从小型轻武装的快速巡逻艇(FPB)到传统威胁如重武装巡洋舰、驱逐舰和护卫舰。 这些舰船可能部署从非制导轻武器火力到雷达/红外制导防空导弹及高射炮等严密的防御体系。 此外,海军舰艇还可能部署诱饵、电子对抗(ECM)、电子支援措施(ESM)及其他相关反制手段。 多层防御体系可能被启用,包括高效的防空作战飞机。情报数据对于预测攻击过程中可能遭遇的威胁态势及目标状态至关重要。
- 低威胁目标
在TASMO任务中,低威胁目标是非专业单位的主要目标。对于本手册之目的,低威胁目标是指无保护的,或是低度保护的,易被空中打击的无护航船只(武装商船、老旧的快速巡逻艇)。它们可能装备有防空炮或是红外防空导弹进行防御。低威胁目标也可能包括大部分武器系统已被瘫痪的战舰(如:被先前攻击瘫痪)。但是要注意,所有的低威胁目标都应视为仍然存在一定限度点防御能力。 - 中威胁目标
这些目标可能伴随有空中/海上护航单位以及层级防御,包括红外/雷达地对空导弹、诱饵、干扰、近距武器系统(CIWS)和防空炮。虽然这些目标高度复杂,但是我们仍然可以通过已知情报来提高我方打击部队可用武器系统的效能,以成功应对目标。 - 高威胁目标
这些目标可能具备中长程防空导弹发射能力,以及火控雷达引导防空炮的能力。这些海上单位相比其他船只更具威胁,在执行打击时需要由拥有足够训练以及拥有足够数量武器装备的单位执行 - 未来的威胁
近期内,空中力量在战术空中支援任务(TASMO)中的运用预计不会涉及与敌方大型舰队的交战。然而,鉴于当前的冲突程度(例如,前南斯拉夫),海岸线作战的可能性相当大。大多数沿海国家都拥有海军,其舰艇包括轻型护卫舰或快速巡逻舰(FPB)。例如,快速巡逻舰的航速可超过45节,航程超过700英里。此外,这些舰艇装备精良,拥有地对地导弹(SSM)、红外制导地对空导弹(SAM)和高射炮。它们的主要任务是威胁沿海地区和/或水面交通线。
任务
在特定情况下,部队可能被指派执行TASMO。 TASMO任务可能要求快速反应(CR)空中单位考虑海上环境的特征,以及特定战术、协调和攻击技术的需求。 该任务的特殊性可能涵盖本手册中许多其他章节的内容。例如,联合空中作战、大规模兵力运用、高价值空中资产保护、扫荡和护航等都可用于攻击和摧毁海上力量。 最终,该任务旨在提供必要的资源,以支持海军指挥官提出的进攻支援请求。
假设
本章中的流程和战术是基于下面的假设:
- 涉及高危环境的任务通常由NATO内部受训的专门负责对海打击任务的单位来负责。这些部队不包括临时或替补执行TASMO的一般FBA单位。
- TASMO任务的准备工作是从通过ATO/ATM派发任务开始
- 准确、可行的目标信息对TASMO任务的成功至关重要。
- 全天候和夜间TASMO任务的执行需要专门的资产来进行探测、识别以及执行对海打击
- 就本手册而言,进攻性TASMO战术行动计划将涵盖需要一定准备时间且至少涉及有限协调的规划,包括作战方案设计及情报/防御协调工作。
任务指派
任务指派任务通常由海军指挥官指派,并同时在监视与目标信息中进行任务的详细描述。
队形
指派信息应根据参考资料B,APP-4 (Navy/Air) NATO Standardisation Agreements and Allied Publications(海/空军 北约标准化协议与盟军出版物),APP-8 Naval Control of Shipping, and AXP-5B Allied Experimental Procedures(海军船舶管制,以及 AXP-5B 盟军实验程序), EXTAC 322(A)将被纳入ATP 31,并通过ATM(绿松石表格,详见后文)由CAOC/MHQ传递给小队机组。ATM格式应提供明确的任务指令,包含清晰界定的作战目标。任务指令须包含所有必要的补充信息,例如附加的支援单位信息(含空中加油、护航、压制敌方防空、电子战等)。TASMO ATM格式详见附件L。
任务指派机构
任务指派机构(如 CAOC/MHQ)应确被指派的中队具备执行所赋予任务的能力。威胁分析应明确所需支援及最优武器。 任务指派信息须包含空中加油机、攻击支援机及部队编成的详细信息。 所有参与方均应从CAOC/MHQ处获取载有全部作战信息的任务行动图(ATM)。 所有参战人员必须确认任务变更事项,包括通信频率、会合地点、攻击波次时间等。需明确指定并确认主备攻击方案。
武器系统的选择
除经验丰富的TASMO领队外,飞机导航能力对编队构架至关重要。例如,配备GPS的飞机最适合作为领航机。 当需要协调起飞时间、目标抵达时间(TOT)以及精确定位目标时,该能力对编队尤为关键。其他情境可能需要具备优秀的对地/海搜索雷达能力的飞机来定位目标。 根据战术态势,可能需要特定机型专属的武器系统。 这需要与该机组协调,确保采用有效投送所需的正确参数。规划应基于预期距离、通用空中加油能力、可比飞行速度、兼容通信系统(如“跳频系统”,Have Quick)及其他因素。
任务规划
任务规划的考量
进攻型TASMO任务的成功与否取决于对任务的分析,对目标以及相关威胁的评估,以及结合具体情况制定相应战术的周密准备。 这还需包含确保任务成功的任何必要支援(即空中预警或空中加油)。详见附件2-2-B Annex 2-2-B, Offensive TASMO Planning Considerations.(进攻性TASMO战术支援规划要点)。
情报
攻击的关键环节在于与情报资源及任务分配机构的对接。
情报的最低要求
一个精确的情报信息是完成TASMO任务的关键。情报至少要需要满足以下条件
- 观察时间
- 最后已知位置,航向,速度
- 目标类型和薄弱点
- 目标防护
- ESM/ECM能力
防御考量
目标舰船的防空能力信息将会决定打击组是以单打击轴发起攻击还是从多个打击轴方向发起攻击,是单波次攻击还是多波次攻击,是超视距(BVR)距离外发射武器还是抵近到视距内再释放武器。 威胁密度与预期位移(威胁阵列)可能会需要打击组调整既定战术及攻击武器系统。 情报部门还应提供待攻击舰船类型对应的天线阵列信息。其他与目标相邻的、能够发射无线电波的舰船信息,可能影响反辐射导弹的目标的攻击顺序、优先级及数量。 当两个舰船辐射源距离过近时,第一发反辐射导弹可能会锁定其他辐射源,造成附带伤害。(译注:比如击中附近的民船) 根据任务组长的情报分析报告,必须权衡是否需要执行SEAD任务来保护攻击机或者打击舰载武器站,或两者兼顾。
舰载雷达视距
雷达视距(Radar Horizon)可以通过下面的公式来计算:
- 当雷达视距单位是英里,[math]\displaystyle{ h_R }[/math]代表雷达海拔高度(feet)时:[math]\displaystyle{ R\approx\sqrt{2h_R} }[/math]
- 当雷达视距单位是海里,[math]\displaystyle{ h_R }[/math]代表雷达海拔高度(feet)时:[math]\displaystyle{ R_{max}\approx1.23\sqrt{h_R} }[/math]
- 当雷达视距单位是千米,[math]\displaystyle{ h_R }[/math]代表雷达海拔高度(km)时:[math]\displaystyle{ R_{max}\approx130\sqrt{h_R} }[/math]
- 要计算目标雷达视距外距离(海里),且[math]\displaystyle{ h_R }[/math]代表雷达海拔高度(feet)、[math]\displaystyle{ h_T }[/math]代表目标海拔高度(feet)时:[math]\displaystyle{ R_{max}\approx\sqrt{2h_R}+\sqrt{2h_T} }[/math]
- 雷达视距波诺图 有关通过天线高度与目标高度的理论比值确定雷达视距的计算方法,请参阅附件N,雷达数值图。
飞机仪器的调整
情报应提供所需信息,以便根据海上环境调整RWR和ECM设备。
西方通用护卫舰能力
典型的西方护卫舰艇必须能够抵御来自水下、水面及空中的威胁。该防御措施可在EMCON(电磁管制状态)下执行,它仅需要利用进行态势感知所需的资产便可以完成工作。
传感器
常规的现代护卫舰都具备先进的电磁信号截获能力,其频率范围至少可以达到80GHz。舰船同时拥有中程对空监视雷达,它可以在120-150海里外探测到战斗机大小的目标。 低空飞行的飞机除非飞到很近的距离(雷达视距),不然一般探测不到,具体情况取决于导波效应。 当舰船与其他单位(舰船、空中预警单位(AEW)、海上巡逻机(MPA))组成数据链时,舰船可以在不发射电磁波信号的情况下获知空中和海面目标的关键信息。 另外,这些舰船可能还具备红外搜索能力,可以在不触发攻击机的电磁探测告警(如RWR)的情况下探测目标,直到发射地对空导弹。 常规的护卫舰搭载有两个火控雷达、一个用于引导地对空导弹,另一个用于引导对空火炮。
防御
常规的护卫舰会使用多个地对空导弹系统(SAM)、防空火炮(AAA)、自动近程武器系统(CIWS)、红外诱饵、金属箔条、电磁干扰和通过机动动作来进行防御。 舰船的最后一道防线是直接调转船头面向来袭的导弹或战机,来缩小自身横截面积,迫使来袭飞机加大俯冲角度。大多数军舰可以在自身船身长度距离内急停,但是舰船会保持一定的航速来维持机动性。
部署飞机
执行对空防御的战斗机可能是敌方第一个探测到对海打击机的单位。随后可能会开始连续波照射,然后伴随着导弹发射。攻击机应投放箔条并开启电磁干扰,以干扰火控雷达和测距解算。 需要注意的一点是:箔条在100英尺以下高度通常无效果。另一方面,在3000-5000英尺的高度制造箔条走廊虽然可以有效阻断护卫舰的搜索雷达探测到来袭目标,但同时也会暴露出攻击机的来袭方向。
通讯
通讯需保证拥有专门的频率,代号以及无线电纪律。同时需要指定专门用于海面态势(SURPIC)广播和协调的频率。在评估预期威胁时,必须结合整个作战编队的需求考虑电磁管制(包括无线电和雷达)措施,尤其当作战编队由多个国家的资产和能力组成时。 战术突袭的需求,或敌方是否可能在该区域部署防空作战飞机,均可能影响电磁管制程序的采用。仅在绝对必要时,且仅当存在关键时间节点和/或任务变更时,才可与负责提供动态更新/位置监控的支援飞机建立直接通信。 任务频率上会进行定期广播,以提供SURPIC所需的时间基准和验证。 同时需要建立在目标区域附近或是航路附近的友军的协调。预先设定的通信链路可确保灵活性,实现绕行军事禁飞区(MEZ)的能力,并与其他舰载资产实现整合。术语参考请参见APP-1、APP-8及参考资料B。
环境考量
环境因素是影响TASMO任务的关键要素之一。恶劣环境将会限制或直接无法探测、识别、跟踪和打击目标。
云底
云底或云顶高度将会直接影像攻击机的进入高度和武器的选择
可见度
可见度和/或降水(云、雪、雾、昼夜)要素可能会导致目标无法被探测和识别,或是无法实现某些攻击方法。
风
风况可以大幅影响武器的选择。风浪可能导致飞机或掠海武器的寻的头遭受盐雾侵蚀,从而降低或破坏其性能。此外,恶劣海况可能产生虚假目标,并使小型船只同时逃脱雷达和目视探测。
温度
温度可能会同时影响到部分系统的性能,比如激光与红外导引头。
导波现象
水面上常见的导波现象能显著增强雷达传播距离。攻击机若在雷达导波通道中飞行,可能被探测到的距离远超常规范围(参考ATP 31)。气象部门可提供导波信息。
地形
海面的平坦特性使得几乎无法躲避来自舰船桅杆上的雷达搜索。因此,任务指挥官必须确保作战方案制定者已经确认了雷达视距以及威胁射程。因为在海上,飞机无法利用地形起伏来遮蔽地对空导弹。
目标定位与识别
在收到任务指派后,任务组长(Package Leader)应仔细阅读任务信息,以确定目标构成、期望的打击效果以及有什么资产会参与任务(包括飞机、支援、武器需求、威胁评估、情报准备等)。假设任务清晰、目标可行且能够获得完成任务所需的资源,那么下一步就可以更深入地思考如何实施攻击。
定位
定位目标的方法因可用系统的不同而不同:
- 目视:目视搜索可由空中战斗巡逻(CAP)机和侦察机执行,但是此方式在夜间和恶劣天气下几乎不可能。虽然目视可能是最可靠的确认方式,但受目标防御系统限制,实际操作可能难以实现。任何执行对特定目标进行目视识别的飞机,仅在该目标已被其他手段定位后才会执行目视侦察任务。若无其他支援手段可用,可在打击任务前执行侦察飞行。配备电子战和/或光电设备的飞机可协助侦测敌军力量。此外,水面舰艇、潜艇或沿岸观察点亦可提供目标识别信息。
- 雷达:很多的战斗机和空中雷达平台(如:E-3)都装备有多普勒雷达以及脉冲波雷达,可用于探测运动中的物体,但是雷达探测方式可能无法对静态舰船和在海岸附近的舰船起效。
- 成像雷达(Profiling Radars):成像雷达如美国海军使用的E-3(ISAR),Nimrod,S-3B以及海王(W)具备此功能,可用于识别舰船类型。在配合ESM,EO,以及红外成像系统一起使用时,这些飞机可用在防区外长距离进行目标识别工作。
- 红外(IR):红外探测设备可能难以区分信号源,且需应对温度、湿度等气象因素的影响。它们无法区分友方、中立方及敌方的反射信号。但若与其他设备配合使用,可实现信号增强或目标识别功能。
- 电磁情报(ELINT):利用电子情报定位目标需要专用飞机和/或水面舰艇。电子情报的一个优势在于,它能在远距离执行任务,且对机组人员或飞机的风险较低。所收集的数据随后可协助构建地面态势图。
识别
精确目标识别是主要难题,尤其在使用超视距武器时。末端识别最便捷的方式是通过目视确认,可使用专门的光学放大设备(如小牛导弹或M-2000D)、红外探测器、电子情报(ELINT)、信号情报(SIGINT)及其他系统进行识别。 除识别等级外,另一个影响因素是侦察机或目标报告单元(TRU)对目标接触的判定可信度。分类与可信度评级的依据标准如下:
- 确定性识别(CERT):某个目标已被目视或光电设备识别清楚识别,并被持续跟踪
- 高概率识别(PROB):
- 某个目标之前已经被间歇性建立跟踪
- 某个目标已经通过成像雷达识别出海军舰船类型和级别。但是仍然需要辅以其他传感器协助来精确识别
- 由两个信源交叉验证所得到的高确信度信息支持的目标
- 可能的识别(Prossible Identification):目标识别度低于高概率识别(PROB)的条件。其识别可信度必须被放大为高可信度(POSS CONF HIGH)或低可信度(POSS CONF LOW)。
- 未知(UNK):目标无法识别
海上巡逻机(MPA)
最强大的海上监视平台是专用海上巡逻机(如P-3、Nimrod, Atlantique 和 Aurora)。它们能够长时间驻守岗位(通常为6小时),并在广阔区域内识别并追踪大量目标。P-3C(ISAR)和尼姆罗德是能力最强、经验最丰富的攻击支援资产,也是首选的战术支援单位。
空中预警(AEW)
空中预警机(E-3A、E-3D、E-3F及E-2C)承担空中加油会合、海上防空、水面监视及监测任务中的消除空域冲突与协调工作。此外,装备了合适的设备并配备专业人员的预警机可作为备用空中管制机构、防空警戒单位或搜救协调中心。作为空中管制单元(ACU),预警机能协调起降时段、更新目标信息及其他相关空面行动,尤其在接收水面舰艇或海上巡逻机传来的水面态势图时。注:E-3的数字化雷达虽能轻松绘制水面目标并实施跟踪,但无法识别目标尺寸或类型。例如,渔船与航空母舰在预警机雷达显示屏上呈现相同尺寸。通常预警机优先提供经确认的空中态势图,但也可协助提供经确认的水面态势图。另一关键考量是:预警机可能搭载指挥作战任务的指挥官,或转发指定指挥官的作战指挥信息。预警机作战详情参见第四部分第二章。
其他海上侦察资产
舰载海军直升机或战机/侦察机可用于定位目标并基于打击协助。但是,由于这些飞机续航不足的关系,在执行任务时应与打击包(Package)进行仔细协调。
武器部署计划
任务(发布)部门应确保任务信息中包含了目标信息的描述,不论是期望摧毁还是瘫痪特定系统的需求描述,以便规划要携带的武器。 但是,计算能达成期望毁伤效果所需的武器数量非常困难,因为它与多个相互关联的要素相关。Joint Munitions Effects Manual(联合弹药打击效果手册,JMEM)提供了关于舰船类型、数量、损伤程度以及舰船结构相关的信息、包括相对未命中的距离、武器尺寸、引信与击杀类型。
- 反舰导弹(ASM)。 在部署反舰导弹时,通常是从防区外远距离发射,这导致武器部署规划变得困难。影响打击效果的因素包括单枚反舰导弹的发挥表现、目标编组的构成、目标防御及指挥官的攻击意图(直接打击高价值单位(HVU)还是进行消耗战)。导弹实际的实际率会受发射距离、环境条件以及非目标单位与目标单位的距离的影响。影响反舰导弹生存的因素包括敌方监视雷达的探测距离、电子战系统探测距离,以及近程导弹/火炮系统效能。这些效果又因反应时间、火控获取距离和目标重新捕获能力决定。此外,舰船群组内部的相对几何关系也会时常变化。
- 非专用反舰武器。使用通用武器(如:激光制导炸弹、通用炸弹(GP)、火箭弹等)不会像反舰导弹那样需要考虑目标锁定问题,因为这些武器通常在目视范围内或是相对短距的地方进行投送。但是相对的,攻击机需要暴露在更高的威胁环境中。针对通用西方舰艇的武器部署规划,应参照JMEM中为前苏联舰艇提供的武器部署规划数据进行推演。
- 舰船弱点。舰船的弱点因类型、尺寸、水密舱室数量、所载弹药与燃料的数量及种类、装甲板厚度、水深等因素而异。沉没可能由船体结构直接损伤引发,但最具威胁性的打击是打击吃水线以下的船体。损伤程度包括:立即沉没、延时沉没、推进系统失效、武器系统失效或两者兼失效,或是造成任务能力受限的轻伤或动力系统受损。
- 过度杀伤。在规划对舰武器时,应考虑预留一定程度的过度杀伤量(译注:考虑携带比预期需要武器量更多的武器),以应对以下因素导致的实际杀伤不足的情况:装备维护问题、作战时的损耗、武器系统故障和/或目标的防御能力
- 诱饵。可以使用无人机或是诱饵来激活目标的搜索及跟踪雷达,以便探测和定位目标。然而,在大多数情况下,采用公开手段识别目标更为可取。无人机或诱饵可能使目标舰船察觉到打击即将到来,从而让该舰船有充分时间为反制打击做好准备。
执行
打击支援
打击支援这一术语是指支援机帮助打击机(strike)、攻击机(attack)或侦察机定位目标所提供各类战术协助的统称。理想情况下,对指定高价值目标(HVU)的攻击应使用具备目标高概率分类(PROB程序)能力的攻击支援平台(如P-3、S-3B、尼姆罗德、海王[W])。但此类平台并非总能投入使用,不可用时可能需要调整攻击策略。针对低威胁目标的攻击支援可由战斗/侦察机来执行。但若有海上巡逻机可用,则优先将其用于支援低威胁目标的攻击行动。
- 海面态势(SUPIC)。海面态势应通过无线电(HF或UHF)以标准格式清晰地传递信息。海面态势可以提供最新的目标位置、动向、目标周边的物体信息和此条海面情报的预期精准度。对于装备了HF无线电的飞机,使用HF来接收海面态势信息是最优的方式。打击包领队必须确保所有飞行成员均已收到所有的最新情报,即使在EMCON(电磁管制)状态下无法回复是否接收成功。由于海面态势信息包含了威胁的方位情报,因此攻击方可据此情报选择不同攻击轴线——比如为躲开警戒船调整方向。这种确定攻击方式的理由是:打击入口是相对目标保持一个固定的角度和距离的点,因此打击入口会随着目标的运动而不停的变换位置。攻击行动需综合考虑时间、燃料消耗及任务组完整性。SURPIC信息格式与操作规程详见附件D。
- 方位协助攻击程序(VASTAC)。攻击支援飞机也可提供VASTAC支援。这些飞机被称为目标报告单位(Target Reporting Units, TRU)。TRU 会定位自身位置,使其能够同时探测并持续跟踪攻击飞机与目标,并在攻击机接近过程中提供更新的目标情报。如果通过VASTAC对目标实施近距管制(close control),则打击包领队(package leader)必须确保TRU了解了整个打击包的能力。理想情况下,应在任务前进行面对面简报。VASTAC程序详见附件2-2-D。
武器选择
武器的选择取决于任务和威胁。尽管JMEM手册提供了一定程度的指南,但是仅凭此确定弹药数量和类型仍然困难,因此仍然需要计划过剩火力。反舰导弹和铁炸弹对水面舰艇有效,但其局限性将在后文详述。其他高效武器包括精确制导炸弹,它可通过计算机辅助或激光制导的方式投放。火箭弹以及 20 毫米和 30 毫米机炮对小型舰艇有效。然而,扫射仅适用于低威胁目标。
- 毁伤效果。JMEM手册提供了舰船的击杀概率信息,击杀概率考虑了脱靶距离,撞击角度,引信和损伤程度等影响。在某些情况下,打击包可能需要首先发射反辐射导弹,把握好撞击时间,以配合其他类型的武器协同作战。
- 引信。如果预计通用炸弹会出现近距离脱靶时,那么引信的设置则尤其重要。武器落点如果离目标足够接近,则炸弹爆炸时产生的效果就像鱼雷一般,撕裂船体并/或造成结构性损伤。但前提是炸弹必须达到特定深度,确保爆炸冲击波在释放表面能量前先作用于船体。若需实现穿透效果(译注:前提是直接命中目标),则应大幅缩短弹药在船体内部引爆的时间间隔。
- 投送方式。在具备条件时,应优先采用先进可编程掠海武器,这类武器能先使防御严密的舰船丧失行动能力,再实施后续摧毁。其最佳运用可实现多轴向攻击:空对地导弹(如AGM88、AGM65系列等)压制防御系统,为其他攻击机制造诱饵,同时突破部分致命防御设施,最终由目视制导武器完成歼灭任务。
空射武器
反舰导弹
反舰导弹克服了攻击防御严密舰船时面临的诸多难题。它们具备小体积、高精度、高杀伤力和长距离的优点,非常适合打击高威胁目标。主要的反舰导弹包括“海鹰”、“鱼叉”、“飞鱼”、“鸬鹚”和“企鹅”导弹。每个导弹的性能各不相同,但它们都据有很强的生存能力。它们的局限性包括:对舰船上层建筑缺乏区分能力,缺乏对密集目标集群的选择性,贴海飞行高度可能导致导弹在抵达目标途中与其他物体相撞;以及对舰载防御系统(如近程武器系统、箔条干扰(针对主动雷达)和红外诱饵(如“企鹅”导弹的红外系统))的抗性存在差异。部分型号可能不适用于近岸作战(可能近至10海里),尽管“企鹅”导弹专为此类环境设计。反舰导弹虽难以击沉大型舰船,但足以造成使其丧失自卫能力或无法继续执行任务的重创。
- 鱼叉(AGM-84)。猎迷反潜机、多数美国海军战术巡逻机及海上巡逻机,以及美国空军B-52轰炸机均可搭载鱼叉导弹。该导弹配备500磅弹头,射程达90海里,具备可编程航点功能(仅英美版本支持,部分国家因软件限制射程可能仅30海里),飞行速度0.83马赫,并具有高抗电子对抗能力。此外,该导弹可在目标90°范围内发射,并具备发射前无需锁定目标的能力。发射后导弹执行30°俯冲至巡航高度,并在低空启动发动机。巡航阶段依靠惯性导航系统(INS)配合雷达高度计维持低空飞行。寻的器在距目标约12海里处激活。导弹锁定目标后,可采用多种搜索模式:仅方位发射、距离与方位发射,或视线直射模式。末段飞行阶段加速至0.87马赫,可切换至掠海飞行模式或执行浅角度弹跳攻击。目标识别方式包括目视、电光、红外、雷达及电子信号(ELINT)识别。
- 飞鱼。该亚音速导弹由超级军旗、幻影F-1(伊拉克型号)及布雷盖大西洋巡逻机所使用,配备165公斤高爆弹头,射程约30海里(具体取决于发射机飞行高度与速度),通常在低空约20海里处发射。该导弹现有7型和8型两种改进型。发射流程包含45秒惯性稳定阶段,随后可选择雷达锁定、预设位置或手动数据输入三种攻击模式。导弹采用惯性导航系统,以掠海高度飞行(根据雷达高度计测定的海况,保持在浪峰上方3米处)。当距离目标10公里时,导弹切换至主动雷达制导模式。在最大30秒的预撞击阶段,导弹寻的器启动并执行末段机动以实现精确命中。
- 鸬鹚1&2型。德国海军的台风战机和意大利版台风(K1)使用鸬鹚反舰导弹。它具备160公斤高爆弹头,射程约21海里。根据海况,其巡航高度在3-5公尺,它不适用与对付高机动性舰船如高速巡逻艇(FPB)。该导弹设计为穿透舰船船体并在船内引爆,具备自寻干扰源制导(HOJ)能力。“鸬鹚-2”导弹性能更优,可在12海里射程内实现最大90度偏离瞄准轴发射。该导弹对高速艇作战效能显著,具备低于3米的海面贴掠飞行能力,并配备侧向机动功能,可使同一架飞机发射的导弹从不同方位实施打击。
- 企鹅(AGM-119)。企鹅反舰导弹是一款挪威制导弹,它搭载于皇家挪威空军的F-16A和美国海军舰载直升机上。该高亚音速导弹配备49公斤高爆战斗部,射程达24海里,并支持飞行员自主选择飞行轨迹。其可在高空与低空环境下发射,并能穿越山地地形。凭借在预设航点执行转向的能力,该导弹特别适用于挪威峡湾及其他沿海水域作战。初始制导采用惯性导航系统配合被动红外寻的,具备抗电子对抗能力。北约F-16战机可通过专用系统部署该导弹,该系统在编程目标速度与航迹后可实时更新目标位置。
- 海鹰。英国海鹞战斗机搭载海鹰导弹。该导弹为亚音速导弹,射程超过45海里,具备离轴发射能力。发射后导弹先俯冲至低空,在抵达目标前方弹跳升空,于雷达地平线处开启雷达进行目标捕获,随后重返低空。该导弹配备230公斤战斗部,末段可执行贴海飞行随机蛇形机动。虽然对小型目标效果有限,但海鹰导弹具备编程能力,能在舰船群中锁定特定目标。
其他的空对地导弹
小牛(AGM-65)导弹用途广泛,被多国采用,提供红外、激光和光学三种型号。“G”型专为海上攻击设计。此外,该导弹对小型作战舰艇具有显著杀伤力,但需确保目标防御能力允许攻击机可以飞近到导弹发射距离内。具体作战环境下,气象条件将决定选用何种型号的“小牛”导弹最为适宜。在近海作战中,该导弹尤其适用于打击高速机动舰艇(如FPB巡逻艇),当低云层迫使导弹需采用低发射角度时,高动力导弹更具优势。同类武器还包括法国AS-30导弹。
激光制导炸弹(LGBs)
在将LGB用于海上作战时,必须考虑以下因素:
- 目标防御。LGB的防区外投送能力有限,但是也可能足以在舰船SAM系统的射程外发射,中至高空攻击可在高射炮及肩扛式防空导弹的交战包络射程外进行。
- 目标运动。早期版本的LGB(如:Paveway II),难以打击移动目标,直到后期版本(如:Paveway III),其可以追踪速度超过30节的目标。
- 可见光与红外导引。LGB的电视制导系统在电磁波可见光或红外波段工作。使用可见光波段的制导装置仅在白天有效,而使用红外波段的制导装置则在昼夜均能发挥作用。
- 任务区域天气。激光和红外能量会因云层和雾气而严重衰减。虽然可以在云层上方或云层内释放激光制导炸弹,但该武器的最小制导时间约为8-10秒。根据武器类型和飞行轨迹的不同,这意味着激光制导炸弹攻击的有效最低云底高度约为1000英尺。
- 期望平均弹着点(DMPI)精准度与其他所有武器不同,激光制导炸弹(LGB)能够以极高精度打击舰船上的特定关键作战目标(如舰桥、作战中心、武器系统、导弹系统等)。
火箭弹
火箭弹被多国空军采用,相较于更精密的武器系统具有显著优势。在防空导弹威胁可控的情况下,其火力足以重创或击沉多数小型舰艇。部分型号(如CRV7射程达2-3海里)可使攻击机可以远离轻武器及多数近防武器的射程范围。此外,因为火箭弹的短飞行时间与高速特性,使其能有效对抗机动性强的高速舰艇。
其他考虑
打击包(Package)构成
打击包的配置和构成与任务性质、威胁态势、可用兵力及编队指挥官的内部协调决定。若目标定位或识别仍属关键流程,则应将搭载了最合适的传感器的飞机部署于最优位置以充分发挥其能力。若需使用专门的武器,编队序列应考虑该作战能力。当目标防空力量强大时,打击包指挥官应制定自卫措施,重点保护任务中的高价值资产,例如配备反舰导弹(ASM)和/或反辐射导弹(ARM)的战机。
BVR
一般受命于打击地面目标的打击包都具备有一定能力的防空压制(SEAD)能力。执行压制敌方防空系统的战机可先抵达目标区域压制防空火力,或与反舰导弹协同作战以压倒目标防御体系。目标饱和打击可通过两种方式实现:一是选择单一攻击轴线,使所有反舰导弹均从同一方向来袭;二是通过协调导弹总攻击时间(MTOT),使导弹从多个方向来袭形成饱和打击。待反舰导弹削弱目标防御后,残余防空火力可由反辐射导弹射手压制。随后可由携带激光制导炸弹(LGB)和/或通用炸弹的攻击机接续打击。
窗口时间
通过制定一个灵活的窗口时间来兼容目标的移动。打击包领队可以通过灵活的窗口时间来应对舰船的移动,同时也可以制定一个撤离的窗口时间
通过专门的对海打击单位(MA)来执行任务
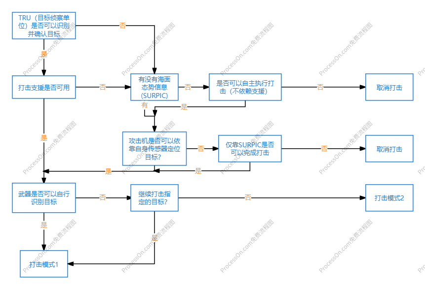
专门的对海打击单位会定期进行时机把握与海上战术训练,他们配备有专用的反舰导弹,所以是攻击中高威胁目标的首选平台。他们会部署专门的战术来发挥反舰导弹的作战效能。目标编队的构成与部署将决定需实施单轴线或多轴线攻击。任务指令应明确指挥官的攻击意图(即执行高价值单位攻击或消耗性攻击)。需参照下文图91所示反舰导弹攻击决策流程图确定攻击模式选项。具备超视距目标指示能力的战机提供攻击支援至关重要,同时可能需要空中加油、电子战及战斗机支援,相关要求均应记载于任务指令。
注释:
- 打击模式1用于打击高价值单位和敌方的特定船只。选择什么模式由索敌的精确度和武器捕获目标的能力而定。
- 打击模式2旨在消耗敌方兵力。当目标信息质量或武器系统性能不足以确保锁定指定目标时使用该模式。
- 时机。时机的重要值得反复强调。反辐射导弹可在最大射程部署,与射程更远的反舰导弹协同作战。这种协同既可单轴实施,也可多轴展开。因此当舰船搜索雷达启动以探测并摧毁反舰导弹时,反辐射导弹便抵达战场实施反击(反之亦然)。必须确保行动协调以避免误伤及空域冲突。成功的关键在于保持计划足够简洁,从而兼具灵活性与可执行性。下图92展示了多轴攻击的典型案例。
- 打击支援。提供打击支援后,目标位置信息将会广播给打击小组。典型的打击流程如下图93所示。完整的SURPIC和VASTAC程序详见附件 O。
- 时机。时机的重要值得反复强调。反辐射导弹可在最大射程部署,与射程更远的反舰导弹协同作战。这种协同既可单轴实施,也可多轴展开。因此当舰船搜索雷达启动以探测并摧毁反舰导弹时,反辐射导弹便抵达战场实施反击(反之亦然)。必须确保行动协调以避免误伤及空域冲突。成功的关键在于保持计划足够简洁,从而兼具灵活性与可执行性。下图92展示了多轴攻击的典型案例。
使用非专门单位进行对海打击
非专门单位不适合打击防御严密的舰船,相反,它们适合打击低威胁的船或船群。组织打击包时,应考虑将反辐射单位加入到打击包中,以便能够在敌军防御武器威胁到打击包时进行反制。
控制点(CP)
在北海和波罗的海区域,进攻性TASMO任务将以独立任务或受控任务形式执行。若为受控任务,则需指定控制点。当攻击控制单元/战术控制单元向攻击机传递目标信息时,控制点将作为参考基准。通常采用广播控制方式,攻击编队在脱离起始点(IP)后自主执行战术行动。若控制单位无法引导攻击机进入作战区域并抵达起始点,可让战机滞留在待命区(WA)进行盘旋待命。鉴于潜在距离及目标识别难度,规划时须预留待命区停留时间。因任务复杂性,不应安排次要任务。相关程序详见参考资料B。尽管其他海域未设固定CP,但为缓解拥挤海域航线问题可酌情采用。包含控制点与待命区的常见攻击流程见下图94。
态势更新
如果在控制点没有得到目标信息更新,则应进入待命区知道接收到最新态势信息。当长时间未受到态势更新,如果攻击机油量低于预定油量(最低返航油量等)则应进行返航。但是,如果目标威胁允许,则应派出探测机/侦察机到目标区域来确定特定目标的位置。理想情况下,应配备一台侦察机,以简化的SURPIC格式(参见附件D)提供目标的精确位置、移动轨迹及航向。这可通过电子侦察、目视观察或雷达地面/海面模式(在无杂波干扰区域)来达成。亦可借助附近友军舰船传送情报。无论采用何种更新方式,所传递的信息必须适用于所有参与任务的飞机(即经纬度、GPS坐标、网格坐标等)。在此情境下,必须打破电磁静默状态,确保所有新信息均获得各小队的领队确认。
打击方案
- 打击低威胁目标(如肩扛地对空导弹和小口径防空炮)可以在威胁射程之外或威胁射程最大高度之上,从目视盘旋(visual wheel)方式进入攻击。可采用多轴向进攻方式,但理想情况下应选择从太阳方向接近。这种方式不仅会使敌方在 12,000–15,000 英尺高度进行目标捕获更加困难,而且在最后滚转进入攻击航线(roll-in)阶段,也能对红外制导防空导弹提供一定程度的防护。可选择的武器包括:LGB、AGM-65、通用炸弹、火箭弹、机炮。也可以考虑使用布撒型武器(如 CBU 或 Rockeye)对防御系统进行覆盖压制,以覆盖和打击目标舰船。在使用通用炸弹时,俯冲角度需要考虑以下因素:
- 炸弹在海面上的弹跳效应
- 引信选择
- 期望直接命中还是近距离爆炸
除非所有的威胁都被消灭,请不要低空飞越敌船,同时还需考虑:
- 目标航速
- 武器飞行时间(TOF)
- 目标机动能力
-
正如对付陆基防御系统一样,配合机动动作使用箔条,采用诸如notching和pumping等诱饵战术,可以增加防御系统的混乱程度并提高生存能力。当这些战术与高速、低空环境下的多方向进入方式相结合时,防御能力可能会被削弱到足以在目标区域附近将损失控制在可接受范围内。
通过将编队分拆并对目标进行弧形包抄,结合使用resolution cell(译注:可以理解为密集编队迷惑雷达)战术、配合布撒箔条的notching机动,以及一般性的欺骗/掩护战术来强化诱饵行动,可以分散防御系统的注意力。如果使用远距干扰机(stand-off jammers),其速度应与编队相匹配,并且能够在威胁射程之外对地空导弹(SAM)威胁实施压制。
牵制战术包括:由sweep、jammer和sead小队组成的前导分队从一条轴线进逼,其余打击包部队则从另一条轴线低空逼近,同时实施电磁静默以获得最佳突袭效果和战术优势。
关于投送武器的考量
由于移动目标的特性,在打击移动目标前,需要考虑到它的大小、速度和航向。
- 释放炸弹。依据JMEM,打击大型船只需要额外的武器,如铁炸弹,特别需要击沉的情况下。打击模式包括设置炸弹为空爆模式来打击舰船传感器或武器。投送炸弹是一种高风险方案,因为这种方法需要与目标近距离接触,这导致提高暴露程度。
- 目标移动。视觉监视法可用于评估目标,但如果仅提供坐标信息,评估目标就更加困难。目标速度可能会大于35节,而小型船只速度会更快,它们具有高速转向能力。速度为30节时,船只在30秒内能运动1500英尺,这是几乎就是使用TOSS模式投送500磅炸弹时的最大TOF,或者说在五分钟内大约可以航行2.5海里。以30节的速度航行的舰艇速度#约为15米/秒,在8秒的炸弹TOF时间内可以航行120米。
- 瞄准点。如果飞机没有配备辅助对付移动目标的功能,飞行员必须预测炸弹落点时舰船的位置。一个粗略的估算方法是,舰船航速(以节为单位)的一半大致等于其航速(以米/秒为单位)。使用通用炸弹投掷时,需要在尽可能接近目标以达到最小飞行时间(TOF)从而提高精度,以及尽可能远距离投掷以减少飞机暴露于防御系统的风险之间进行权衡。一种可能应对低威胁的投弹方式是从较高高度投弹,保持在防空火力(AAA)威胁之上,并补偿炸弹飞行时间和舰船移动(提前量为20-30毫弧度)。如果需要精确的近距离投弹,则应采用计算投弹方式,利用三维弹道和曲线进场来克服防空火力威胁。






沪公网安备 31011002002714 号